沈阳生态所在木质素降解菌系代谢机制研究中取得进展

作者:沈阳站  更新时间:2025-11-06

木质素广泛存在于秸秆等农林废弃物中,是地球上最丰富的可再生芳香碳资源。木质素复杂的三维网状结构导致天然降解困难,成为制约其高值化利用的关键瓶颈。在众多的木质素处理方法中,微生物降解因其环境友好、条件温和等优势备受关注。与单一菌株相比,复合菌系可通过协同代谢和功能互补,形成较为完整的降解途径网络,从而展现出更高的降解效率。

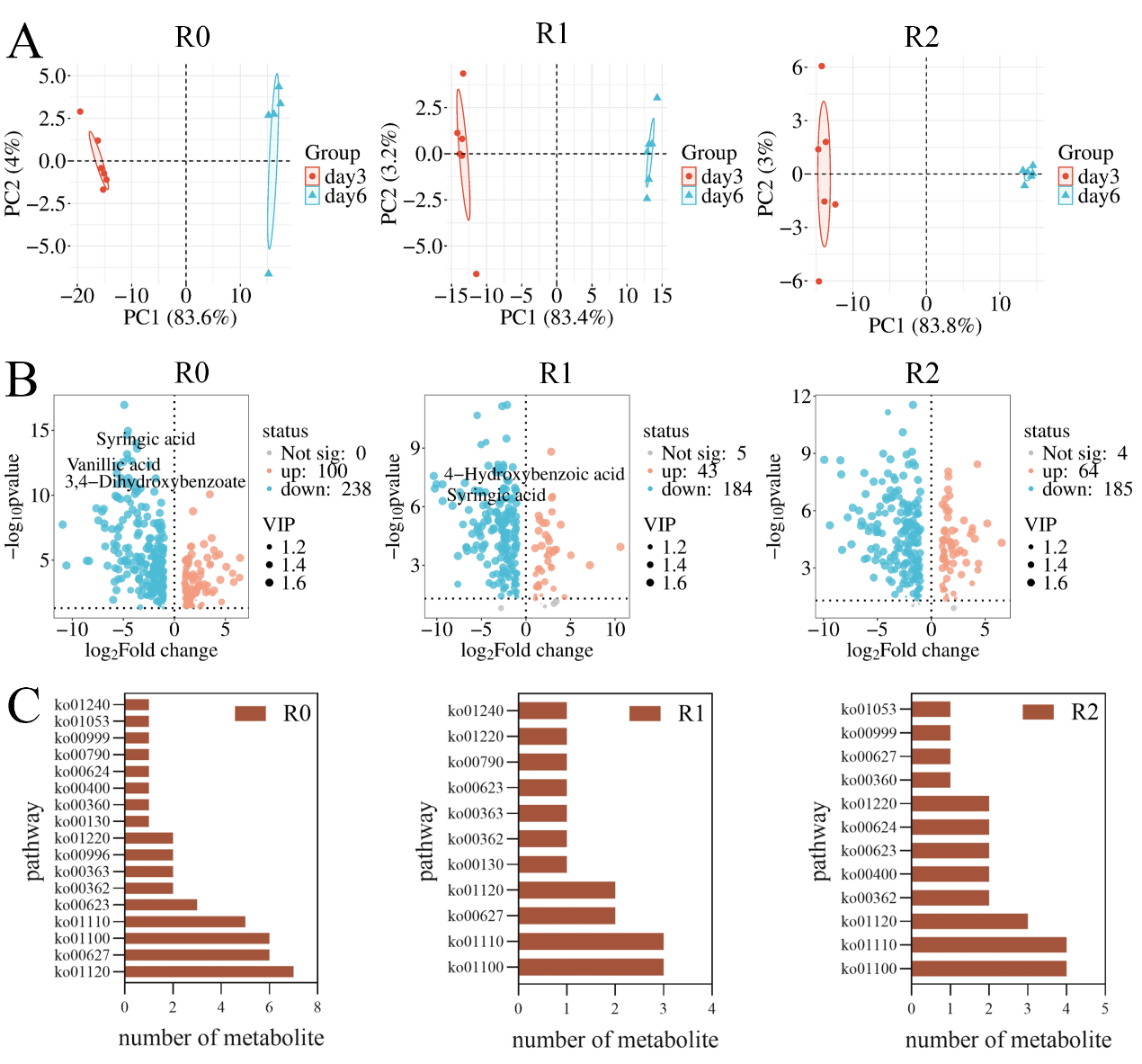
中国科学院沈阳应用生态研究所“环境污染过程与效应”创新组群徐明恺研究员团队,针对秸秆木质素难生物降解的问题,通过“自上而下“的合成功能微生物组策略,从秸秆堆肥和秸秆还田土壤等环境样品中富集到三个木质素高效降解菌系。运用高通量测序、宏基因组和代谢组等多组学联合分析的方法,系统解析了菌系群落组成、功能基因和代谢物的动态变化规律,揭示了其协同降解木质素的机制。研究发现,三个菌系均以假单胞菌属为核心菌属,而无色杆菌属和鞘氨醇杆菌属在不同来源的菌系中亦具有一定优势地位。菌系R0在低温(15℃)条件下展现出最强的木质素降解能力,其碳水化合物活性酶中,辅助活性酶(AA)家族基因丰度最高。宏基因组和代谢组联合分析揭示氨基苯甲酸代谢和苯甲酸代谢是菌系的核心降解途径,原儿茶酸是降解过程的关键中间产物。研究结果为构建木质素高效人工降解菌系及优化木质素生物转化工艺提供了重要理论支持。

研究成果近日以“Screening of microbial consortium with high efficiency of lignin-degrading and its synergistic metabolic mechanism”为题,在线发表于Frontiers in Microbiology期刊。中国科学院沈阳应用生态研究所博士研究生茹金闯和高级工程师江志阳为共同第一作者,徐明恺研究员为通讯作者。该研究得到了中国科学院战略性先导科技专项(XDC0110301)、国家重点研发计划(2023YFD150050401、2024YFD150130401)以及辽宁省兴辽英才-领军人才计划(XLYC2402049)等项目的资助。

原文链接: https://doi.org/10.3389/fmicb.2025.1709019

图1 三个菌系的16S数据结果分析。(A)三个菌系在第3天和第6天的物种丰度柱状图、(B)微生物菌系的Lefse分析、(C)微生物网络图。

图2 代谢组学结果分析。(A)差异代谢物的PCA分析、(B)差异代谢物火山图、(C)差异代谢物KEGG注释代谢通路汇总。

法律声明 | 联系方式 | 友情链接
国家生态系统观测研究网络 版权所有 京ICP备05002838号-60